数学与统计学院

学校主页

研究生教育
当前位置: 首页 >> 研究生教育 >> 培养教育 >> 正文
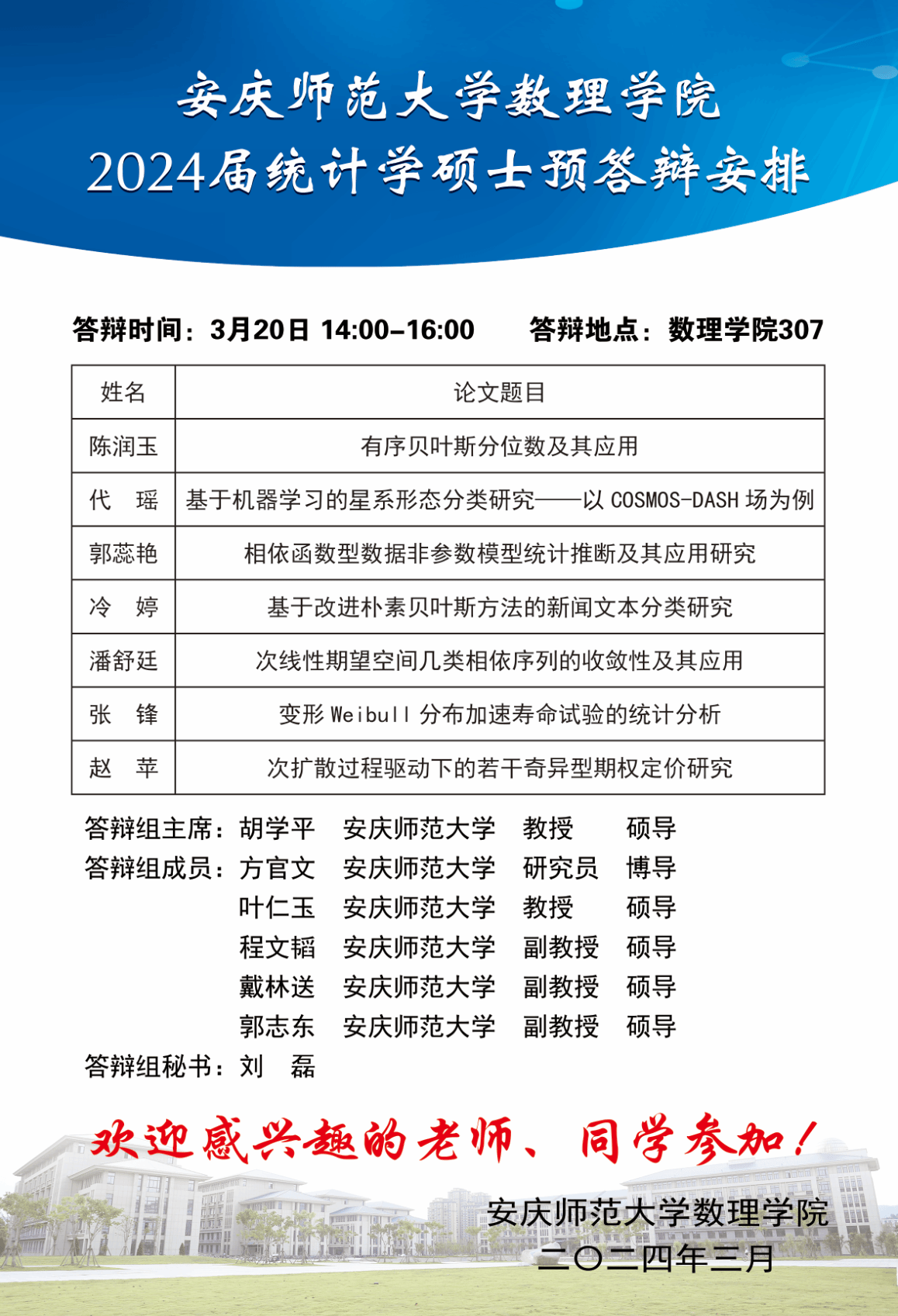
数理学院2024届统计学硕士研究生预答辩安排
发布时间:2024-03-19  发布者:研究生办公室;


版权所有:安庆师范大学数学与统计学院

联系地址:安徽省安庆市集贤北路1318号I楼

联系电话:行政办公室0556-5303017

联系邮箱:shutongxueyuan@aqnu.edu.cn

微信扫一扫

微信公众号