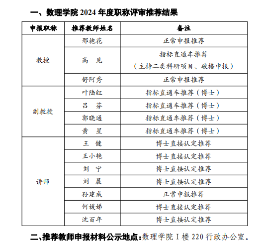
根据《安徽省普通本科高等学校教师专业技术资格申报条件》(皖教人〔2016〕1号)、《关于做好安庆师范大学2024年度职称推荐评审工作的通知》(校政秘〔2024〕172号)等文件精神,数理学院2024年教师职称评审推荐组于2024年11月28日召开评审推荐会,对本次申报教学系列职称教师进行资格条件审核、评议,并进行投票推荐,推荐结果经数理学院党委会和党政联席会议审定,现将推荐结果和个人申报材料公示如下(申报同一职称按姓氏笔画排序):

公示期间如有异议,可通过当面来访、电话、邮件等形式向数理学院反映。
公示时间:2024年11月28日至2024年12月3日
受理电话:0556-5303010(纪委办公室)、0556-5303020(行政办公室)(工作日9:00-17:00)
受理邮箱:shulixueyuan@aqnu.edu.cn
受理地址:数理学院I楼214纪委办公室、数理学院I楼220行政办公室
安庆师范大学数理学院
2024年11月28日